Fremden Quellcode analysieren, dokumentieren und optimieren
Breaking News:
Von Dänen lernen: Grenzübergreifende Infotainment-Tour mit Motivationsschub für Energiewender
Axiomtek entwickelt Embedded Lösungen für intelligente Transportsysteme
Kaminholzwagen können komfortabel, sauber und stilvoll sein | KNOBLOCH
Kali ein Sicherheitsrohstoff: Millennial Potash bohrt in ein starkes Marktfenster!
Kathmandu Nepal
Donnerstag, Mai 14, 2026
Quellcode per Reverse Engineering analysieren und verstehen
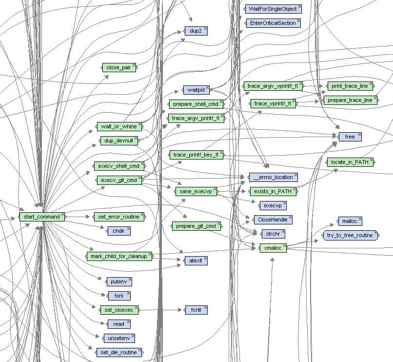
Imagix 4D ist eine Lösung für die Analyse von C, C++ und Java Code, die Softwareentwicklern durch Reverse Engineering dabei hilft, komplexen, fremden oder veralteten Quellcode zu verstehen, zu dokumentieren und zu optimieren. Kontrollstrukturen und Abhängigkeiten werden automatisiert analysiert. Umfangreiche Visualisierungsmöglichkeiten tragen dazu bei, mögliche Probleme zu erkennen und effizient zu beheben. Auch Legacy-Software lässt sich auf diese Weise zuverlässig warten und verbessern.
Erweiterte Integration mit Testwell CTC++
Imagix 4D lässt sich mit dem Code-Coverage-Analyser Testwell CTC++ integrieren, um die Überprüfung der Testabdeckungsdaten zu vereinfachen. Mit der neuen Version Imagix 4D 10.5.6 wurde diese Integration funktional nochmals ausgebaut. Dies umfasst beispielsweise eine verbesserte Verarbeitung von Revision Branch Coverage und Accumulated Branch Coverage. In den aktualisierten CTC++ HTML-Berichten werden nun zudem alle Probe-Typen unterstützt. Zu den Neuerungen zählt darüber hinaus die Visualisierung der Accumulated Branch Coverage in Kontrollflussdiagrammen.
Weitere Informationen zu Imagix 4D: https://www.verifysoft.com/…
Verfügbarkeit
Imagix 4D ist ein Produkt des US-amerikanischen Unternehmens Imagix. Vertrieb und Support erfolgen im deutschsprachigen Raum über die Verifysoft Technology GmbH. Weitere Informationen sind über www.verifysoft.com erhältlich.
Über Verifysoft Technology
Die Verifysoft Technology GmbH ist ein führender Anbieter von Tools, Dienstleistungen und Schulungen zur Steigerung der Softwarequalität. Die 2003 gegründete Firma betreut über 750 Kunden in 45 Ländern. Schwerpunkt von Verifysoft ist die Messung der Code Coverage (Testabdeckung) und der Codequalität. Dazu bietet Verifysoft mit Testwell CTC++, Testwell CMT++ und CMTJava Lösungen an, die in allen sicherheitskritischen Branchen zum Einsatz kommen. Zudem ist Verifysoft Distributor für verschiedene komplementäre Tools zur Qualitätssicherung, wie der Statischen Codeanalyse.
Weitere Informationen zu Verifysoft stehen unter www.verifysoft.com bereit.
Verifysoft Technology GmbH
Am Alten Schlachthof 14
77652 Offenburg
Telefon: +49 (781) 1278118-0
Telefax: +49 (781) 6392029
http://www.verifysoft.com
![]()