Einstieg leicht gemacht! BobCAD-CAM steht in aktueller Version V34 bereit
Breaking News:
Kathmandu Nepal
Donnerstag, März 12, 2026
BobCAD-FreeCAD ist GRATIS!
BobCAD-FreeCAD – permanente Lizenz.
Die BobCAD-FreeCAD-Software (Computer-Aided Design) bietet fortschrittliche 2D- und 3D-Design-Power mit einer intuitiven Benutzeroberfläche, die das Erstellen und Bearbeiten einfacher und komplexer Teile einfacher und effizienter macht als je zuvor.
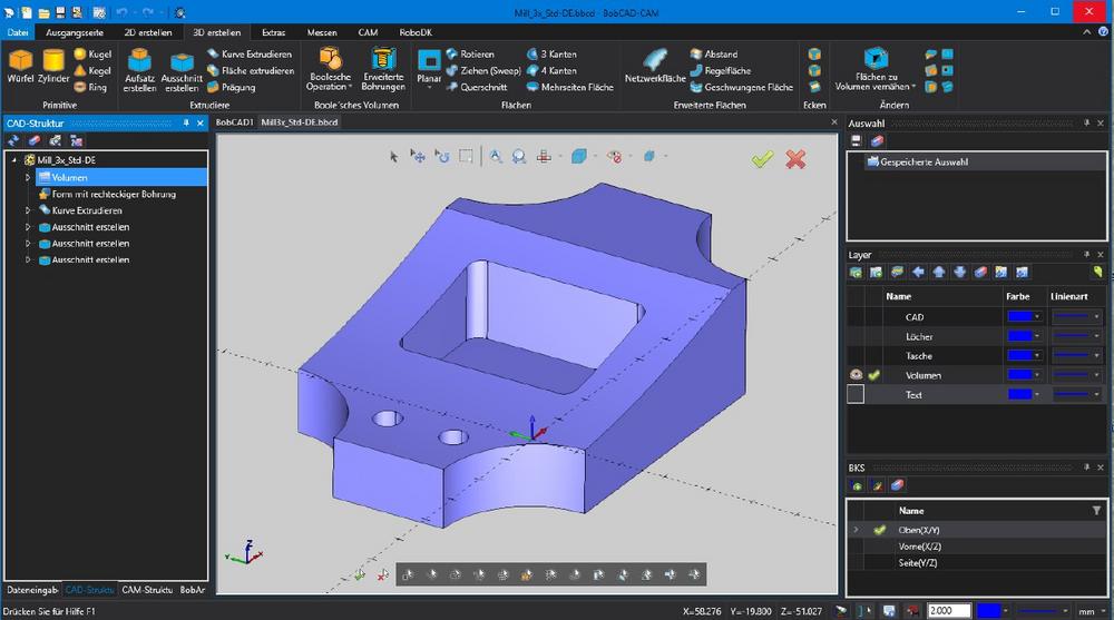
2D/3D System mit vielen Schnittstellen …
Die BobCAD-CAM-Software ist mit den gängigen Dateiformaten der Branche kompatibel. Sie ermöglicht das Öffnen und Bearbeiten von Geometrien, die mit anderen CAD-Systemen erstellt wurden.
… und praktischen Bearbeitungs-Tools
Komplette Bearbeitungstools zum Bearbeiten, Anpassen, Skalieren, Verschieben, Drehen und mehr.
Erweiterung zu komplettem CAD-CAM-System z.B. BobCAD-CAM Express bereits ab 695,– € verfügbar
Mit BobCAD-CAM gelingt der gesamte Arbeitsablauf innerhalb eines Programms, von der Konstruktion der Teilegeometrie, der Programmierung der Werkzeugwege, der Simulation der gesamten Bearbeitung, bis zur Übergabe der Daten an die Werkzeugmaschine. Die übersichtliche Menüstruktur und effektive Werkzeugweg-Strategien unterstützen Sie bei der schnellen, fehlerfreien Erstellung auch der komplexesten NC-Programme.
BobCAD-CAM ist eine modulare Software mit Modulen für: Fräsen, Mehrachs-Fräsen, FräsDrehen, Drehen, Router, Laser, Plasma & Wasserstrahl, Drahterodieren, BobART, Maschinensimulation PRO.
DataCAD Software und Service GmbH
Gutlay 4
55545 Bad Kreuznach
Telefon: +49 (671) 8363-10
Telefax: +49 (671) 4820-293
http://www.datacad.de/
![]()