eMobility ChargePlayback – Wiedergabe von aufgezeichneten Messdaten

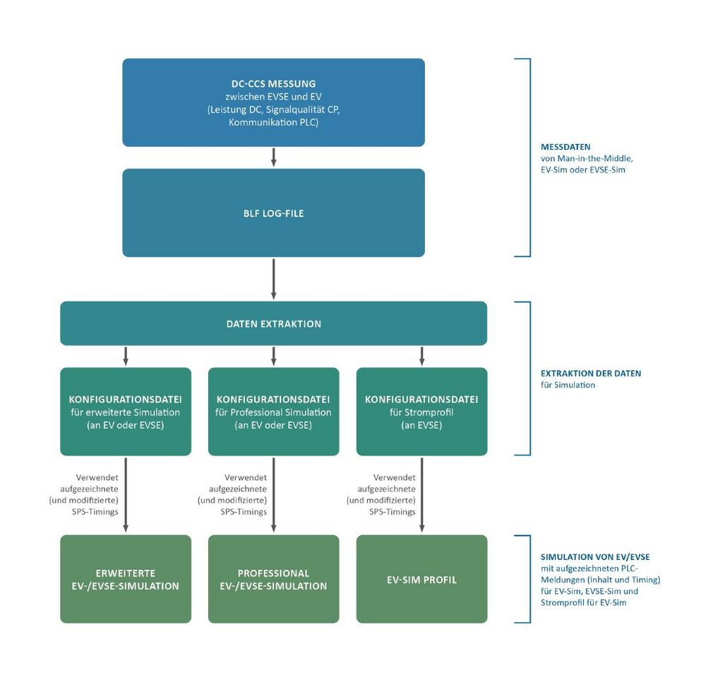
comemso hat mit dem eMobility ChargePlayback eine Software entwickelt, die gespeicherte Datensätze aus Man-in-the-Middle Log-Files extrahiert. Mit den erhaltenen Daten lässt sich die PLC-Kommunikation von realen Elektrofahrzeugen (EV) und Ladestationen (EVSE) nachbilden.

Es gibt inzwischen viele Millionen an Ladestationen im Feld. Diese sind von verschiedenen Herstellern, mit verschiedenen Hardware- und Softwareversionen und werden auch stetig gewartet und aktualisiert. Ebenso gibt es unzählige Hersteller von Elektrofahrzeugen, mit verschiedenen Modellen, Ausführungen, Firmware-Versionen, etc. Interoperabilität zu testen wird damit von Jahr zu Jahr komplexer und umfangreicher. Es werden nicht immer nur die aktuellsten Stände von Elektrofahrzeugen und Ladestationen benötigt, um die Kompatibilität zu gewährleisten. Zur Kundenzufriedenheit und dem Erfolg der E-Mobilität sollte im Idealfall jede Ladestation mit jedem Elektrofahrzeug aller Versionen kompatibel sein.

Das eMobility ChargePlayback ermöglicht auf eine schnelle und kostengünstige Art und Weise, unzählige extrahierte Messdatensätze mit seinen Produkten gegenzutesten, ohne dass diese real vor Ort sind. Es kann in zwei Richtungen kommuniziert werden:

  1. In Richtung EV: Bei der Wiedergabe von aufgezeichneten EVSE PLC-Daten wird die zuvor als Log-File gespeicherte Kommunikation einer Ladestation über den comemso EV Charger Analyzer/Simulator an das Elektrofahrzeug gesendet. So kann getestet werden, wie das reale EV auf die zuvor aufgezeichnete Ladestation reagiert.
  2. In Richtung EVSE: Bei der Wiedergabe von aufgezeichneten EV PLC-Daten wird die gespeicherte Kommunikation eines Elektrofahrzeugs via comemso EVCA an eine real zu testende Ladestation gesendet um deren Verhalten zu testen.

Die Datensätze sind mit der umfangreichen EV Charger Analyzer/Simulator Produktfamilie von comemso kompatibel. Durch die Abwärtskompatibilität können auch ältere, bereits archivierte Log-Files für die Messdatenextraktion verwendet werden und ohne Umwege bzw. Konvertierung wiedergegeben werden!

Die ChargePlayback Funktion wird über einen bestehenden Wartungsvertrag für ein comemso EV Charger Analyzer/Simulator abgedeckt, so dass keine Zusatzkosten entstehen.

Fordern Sie noch heute Ihre persönliche Onlinedemo an. Per E-Mail an sales@comemso.de oder telefonisch unter 0711-982 98-200.

Über die comemso electronics GmbH

Test- und Messsysteme für die Entwicklung der E-Mobilität weltweit.
comemso bietet seit 2009 mit seinen Produkten zur Batteriezellensimulation und Ladesystemanalyse für die E-Mobilität stationäre und mobile Test-Lösungen für Hersteller von Batterie-Management-Systemen, Elektrofahrzeugen und Ladestationen und deren Betreiber. Mit den hauseigenen Entwicklungs- und Testabteilungen sowie der In-House-Fertigung (Laserschneiden, Gravieren, Bestückungsautomaten, Verkabelung, Prüfung etc.) erfüllt comemso die dynamischen und hohen Anforderungen der Elektromobilitätsbranche und garantieren kurze Lieferzeiten in höchster Qualität. Weltweit namhafte E-Mobilitäts-Kunden vertrauen auf comemso-Produkte. Weitere Informationen über comemso finden Sie unter www.comemso.com.

Firmenkontakt und Herausgeber der Meldung:

comemso electronics GmbH
Karlsbader Str. 13
73760 Ostfildern
Telefon: +49 (711) 982 98-0
https://www.comemso.com

Ansprechpartner:
Anita Athanasas
Vertriebsleitung / Produkt-Management
Telefon: 0711 500 900 44
E-Mail: anita.athanasas@comemso.de
Für die oben stehende Story ist allein der jeweils angegebene Herausgeber (siehe Firmenkontakt oben) verantwortlich. Dieser ist in der Regel auch Urheber des Pressetextes, sowie der angehängten Bild-, Ton-, Video-, Medien- und Informationsmaterialien. Die United News Network GmbH übernimmt keine Haftung für die Korrektheit oder Vollständigkeit der dargestellten Meldung. Auch bei Übertragungsfehlern oder anderen Störungen haftet sie nur im Fall von Vorsatz oder grober Fahrlässigkeit. Die Nutzung von hier archivierten Informationen zur Eigeninformation und redaktionellen Weiterverarbeitung ist in der Regel kostenfrei. Bitte klären Sie vor einer Weiterverwendung urheberrechtliche Fragen mit dem angegebenen Herausgeber. Eine systematische Speicherung dieser Daten sowie die Verwendung auch von Teilen dieses Datenbankwerks sind nur mit schriftlicher Genehmigung durch die United News Network GmbH gestattet.

counterpixel